點我立即撥打 免付費諮詢專線 0800-588-929

新聞中心

News Center
新聞中心

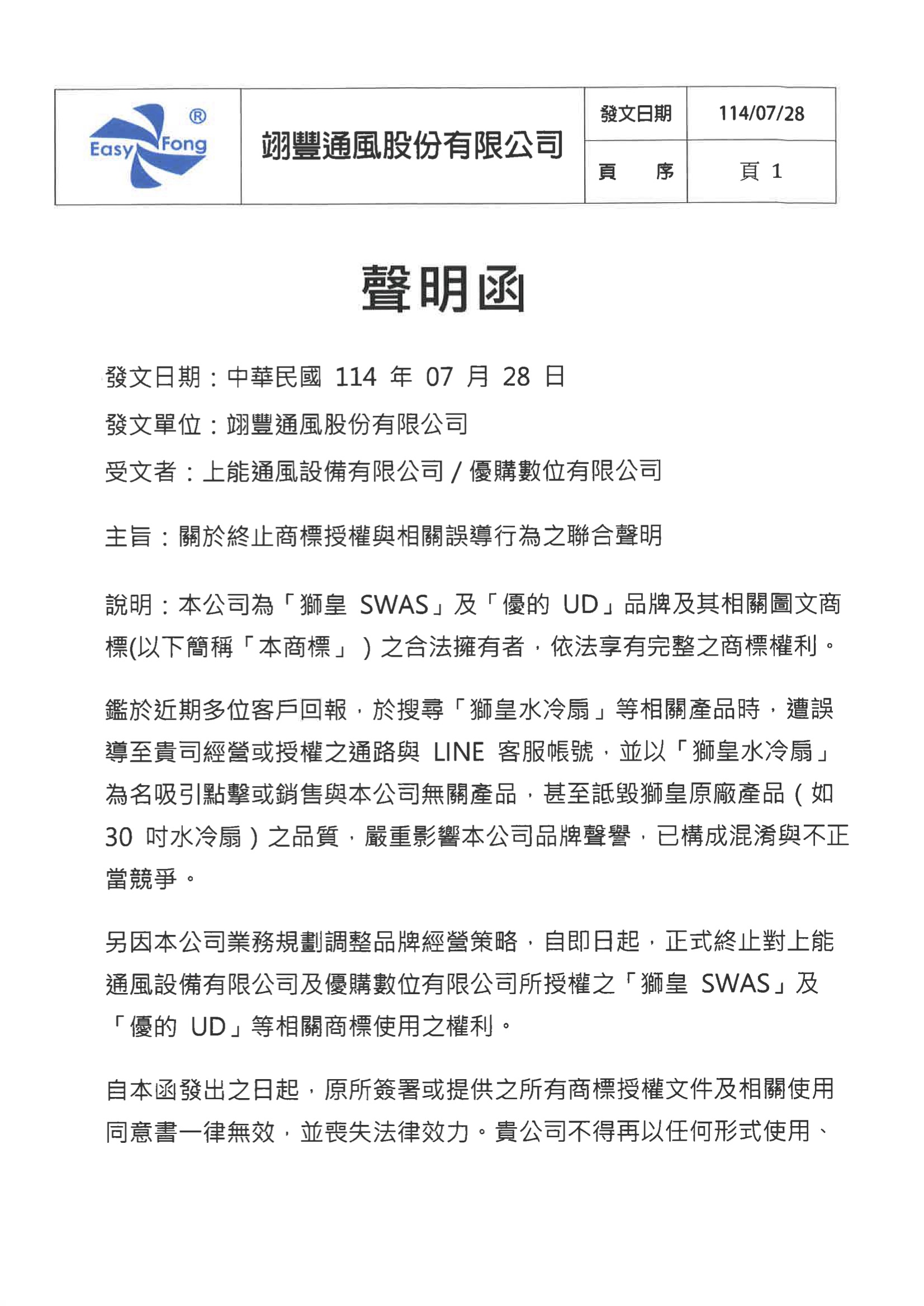
關於終止商標授權與相關誤導行為之聯合聲明

2025-07-28
|
分享至:
本公司為「獅皇 SWAS」及「優的 UD」品牌及其相關圖文商標(以下簡稱「本商標」)之合法擁有者,依法享有完整之商標權利。


鑑於近期多位客戶回報,於搜尋「獅皇水冷扇」等相關產品時,遭誤導至貴司經營或授權之通路與 LINE 客服帳號,並以「獅皇水冷扇」為名吸引點擊或銷售與本公司無關產品,甚至詆毀獅皇原廠產品(如30 吋水冷扇)之品質,嚴重影響本公司品牌聲譽,已構成混淆與不正當競爭。


另因本公司業務規劃調整品牌經營策略,自即日起,正式終止對上能通風設備有限公司及優購數位有限公司所授權之「獅皇SWAS」及「優的 UD」等相關商標使用之權利。


自本函發出之日起,原所簽署或提供之所有商標授權文件及相關使用同意書一律無效,並喪失法律效力。貴公司不得再以任何形式使用、展示、銷售或宣傳含有「獅皇 SWAS」、「優的 UD」等相關文字、圖樣設計之產品,包含包裝、廣告、網站、社群平台、LINE 窗口或其他商業資訊。


若仍有未撤下或持續使用商標之行為,將構成對本公司商標權及著作權之侵害,違反《商標法》與《著作權法》等相關法令,本公司將依法追究其民事與刑事責任,並保留請求損害賠償之權利。


為維護商譽與避免後續紛爭,特此正式要求:


【一】即日起全面停止使用「獅皇」品牌名義進行任何廣告、導購或銷售行為。


【二】請於2025年07月31日(含)前,完成下架所有含有「獅皇」品牌字樣之網站頁面、廣告素材、平台帳號、社群平台與 LINE對話窗口。


【三】於期限內,提供書面說明回覆保證不再有類似行為,否則本公司將保留一切法律權利。


特此聲明,敬請配合。


翊豐通風股份有限公司 敬啟


  

相關新聞
通風原理及常見問題
我們在此設立許多問題解答,若無您所需查詢項目,歡迎您直接聯繫我們。
熱門查詢 : 負壓風扇正壓風扇水冷扇環保空調......